账号: 密码:
中国大学出版社协会 | 首页 | 宏观指导 | 出版社天地 | 图书代办站 | 教材图书信息 | 教材图书评论 | 在线订购 | 教材征订
搜索 新闻 图书 ISBN 作者 音像 出版社 代办站 教材征订
购书 请登录 免费注册 客服电话:010-62510665 62510769
“经典中国国际出版工程(作家版)”资助项目公示 - 出版新闻 - 中国高校教材图书网
主页 > 出版新闻
“经典中国国际出版工程(作家版)”资助项目公示
2013-11-01 10:17:26  来源:《中国新闻出版报》2013-11-01 
 

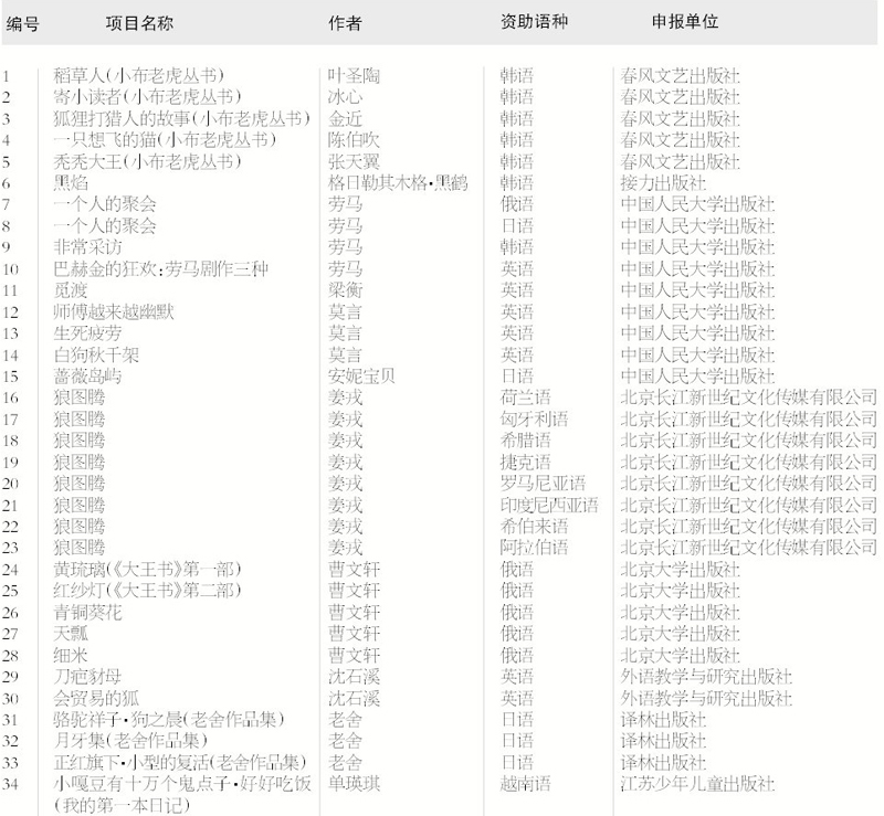
  国家新闻出版广电总局“经典中国国际出版工程”办公室自2013年6月正式启动“作家版”项目申报和评审工作。经过前期审核和评审委员会评审,确定了国内外共82个出版项目入围,现将名单予以公示,接受社会监督。

  本公示自2013年11月1日至11日,时间为7个工作日。在此期间,凡对所列单位、项目存有异议,请将意见反馈至中国版本图书馆。

    联系人:吕健泳 张连平 联系电话:010-58689988 58689969 电子邮箱:cci_project@sina.com

    特此公示。

                              “经典中国国际出版工程”办公室


来源:《中国新闻出版报》2013-11-01

本版责编:江蕾
 
 
相关评论 发表评论 发送新闻 打印新闻 上一条 下一条 关闭
| 我的帐户 | 我的订单 | 购书指南| 关于我们 | 联系我们 | 敬告 | 友情链接 | 广告服务 |

版权所有 © 2000-2002 中国高校教材图书网    京ICP备10054422号-7    京公网安备110108002480号    出版物经营许可证:新出发京批字第版0234号
经营许可证编号:京ICP证130369号    技术支持:云章科技