账号:
密码:
选择类型
出版社
代办站
普通会员
中国大学出版社协会
|
首页
|
宏观指导
|
出版社天地
|
图书代办站
|
教材图书信息
|
教材图书评论
|
在线订购
|
教材征订
搜索
新闻
图书
ISBN
作者
音像
出版社
代办站
教材征订
分类查询
综合查询
购书
请登录
免费注册
客服电话:010-62510665
62510769
购书指南
购物车
我的订单
征订单
存书架
小团购
二手书
优惠活动
关于我们
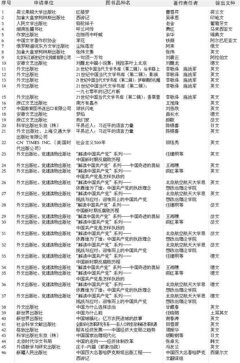
2015年“经典中国国际出版工程”资助出版项目公示名单 - 出版新闻 - 中国高校教材图书网
主页
>
出版新闻
2015年“经典中国国际出版工程”资助出版项目公示名单
2015-08-17 09:19:48 来源:《中国新闻出版广电报》2015-08-17
来源:《中国新闻出版广电报》2015-08-17
本版责编:江蕾
相关评论
发表评论
发送新闻
打印新闻
上一条
下一条
关闭
全国大学出版社
北京
安徽
重庆
福建
广东
甘肃
广西
贵州
河南
湖北
河北
海南
香港
黑龙江
湖南
吉林
江苏
江西
辽宁
澳门
内蒙古
宁夏
青海
四川
山东
上海
陕西
山西
天津
台湾
新疆
西藏
云南
浙江
|
我的帐户
|
我的订单
|
购书指南
|
关于我们
|
联系我们
|
敬告
|
友情链接
|
广告服务
|
版权所有 © 2000-2002
中国高校教材图书网
京ICP备10054422号-7
京公网安备110108002480号
出版物经营许可证:新出发京批字第版0234号
经营许可证编号:京ICP证130369号
技术支持:
云章科技