账号: 密码:
中国大学出版社协会 | 首页 | 宏观指导 | 出版社天地 | 图书代办站 | 教材图书信息 | 教材图书评论 | 在线订购 | 教材征订
搜索 新闻 图书 ISBN 作者 音像 出版社 代办站 教材征订
购书 请登录 免费注册 客服电话:010-62510665 62510769
2016年度第五批重点作品预警名单 - 出版新闻 - 中国高校教材图书网
主页 > 出版新闻
2016年度第五批重点作品预警名单
2016-07-20 09:38:57  来源:《中国新闻出版广电报》2016-07-20 
 

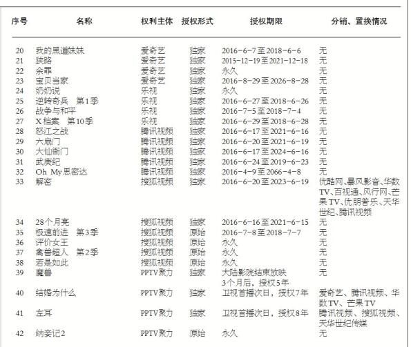
  按照《国家版权局办公厅关于进一步加强互联网传播作品版权监管工作的意见》及国家版权局版权重点监管工作计划,根据相关网站上报的获得作品授权的情况,现公布2016年度第五批重点作品预警名单。

  相关网站应对预警名单内的重点作品采取以下保护措施:直接提供内容网站未经许可不得上传预警名单内的作品;用户上传内容网站应禁止用户上传预警名单内的作品;提供搜索链接网站应仅提供获得合法授权网站的搜索结果及跳转链接服务;电商网站及应用平台应加快处理预警名单内作品权利人关于删除侵权内容或断开侵权链接的通知。

  (注:名单中的权利主体是指享有信息网络传播权的网站;分销、置换情况是指除该信息网络传播权人外,其他有权播出所涉作品的网站。)


来源:《中国新闻出版广电报》2016-07-20

本版责编:江蕾
 
 
相关评论 发表评论 发送新闻 打印新闻 上一条 下一条 关闭
| 我的帐户 | 我的订单 | 购书指南| 关于我们 | 联系我们 | 敬告 | 友情链接 | 广告服务 |

版权所有 © 2000-2002 中国高校教材图书网    京ICP备10054422号-7    京公网安备110108002480号    出版物经营许可证:新出发京批字第版0234号
经营许可证编号:京ICP证130369号    技术支持:云因信息