账号: 密码:
中国大学出版社协会 | 首页 | 宏观指导 | 出版社天地 | 图书代办站 | 教材图书信息 | 教材图书评论 | 在线订购 | 教材征订
搜索 新闻 图书 ISBN 作者 音像 出版社 代办站 教材征订
购书 请登录 免费注册 客服电话:010-62510665 62510769
总局下发《改革发展项目库2017年入库项目名单》 - 出版新闻 - 中国高校教材图书网
主页 > 出版新闻
总局下发《改革发展项目库2017年入库项目名单》
2017-05-05 12:06:46  来源:《出版商务周报》2017年05月03日 
 

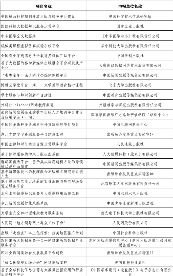
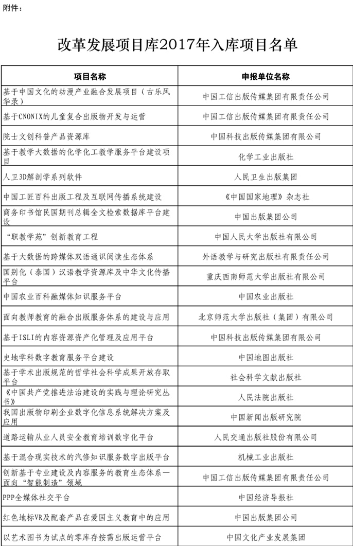
  5月3日,国家新闻出版广电总局(简称“总局”)下发《关于发布总局改革发展项目库2017年入库项目名单的通知》,共计502个项目入库。通知表示,根据《国家新闻出版广电总局办公厅关于新闻出版改革发展项目库2017年度项目申报工作的通知》(新广出办发[2016]97号)精神和相关规定,总局开展了改革发展项目库2017年度项目申报工作。经专家组评审核定并报总局领导同意,现将入库项目名单予以发布。

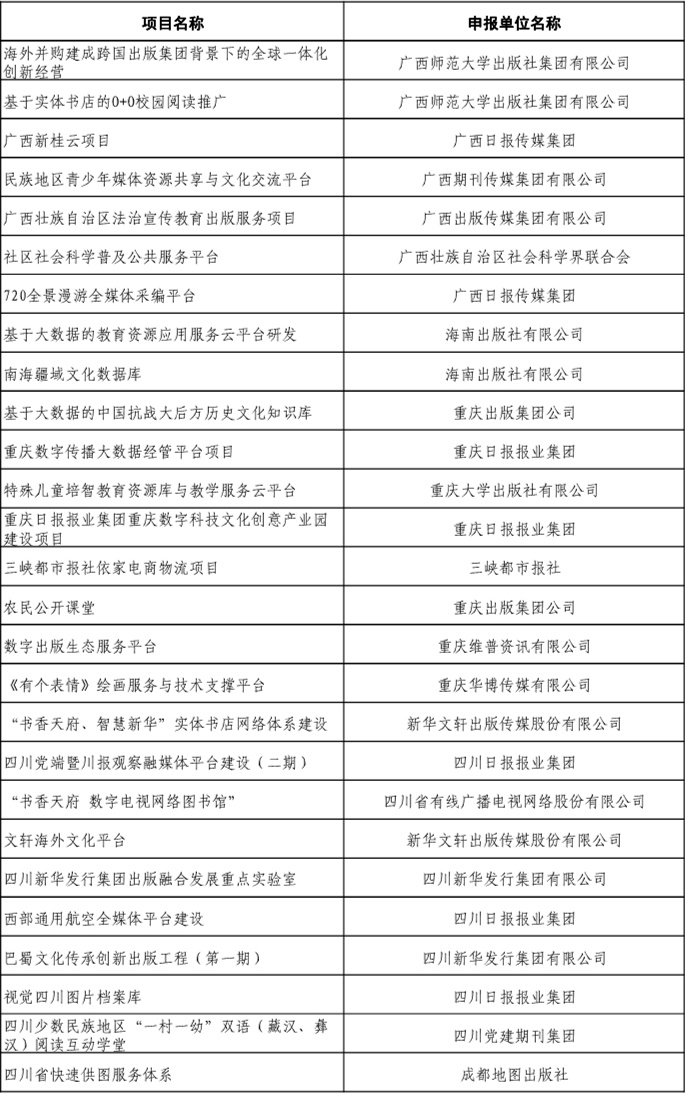
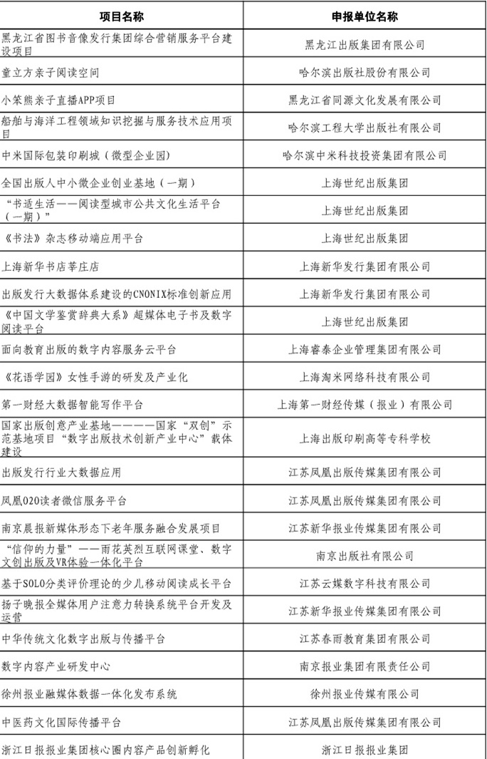
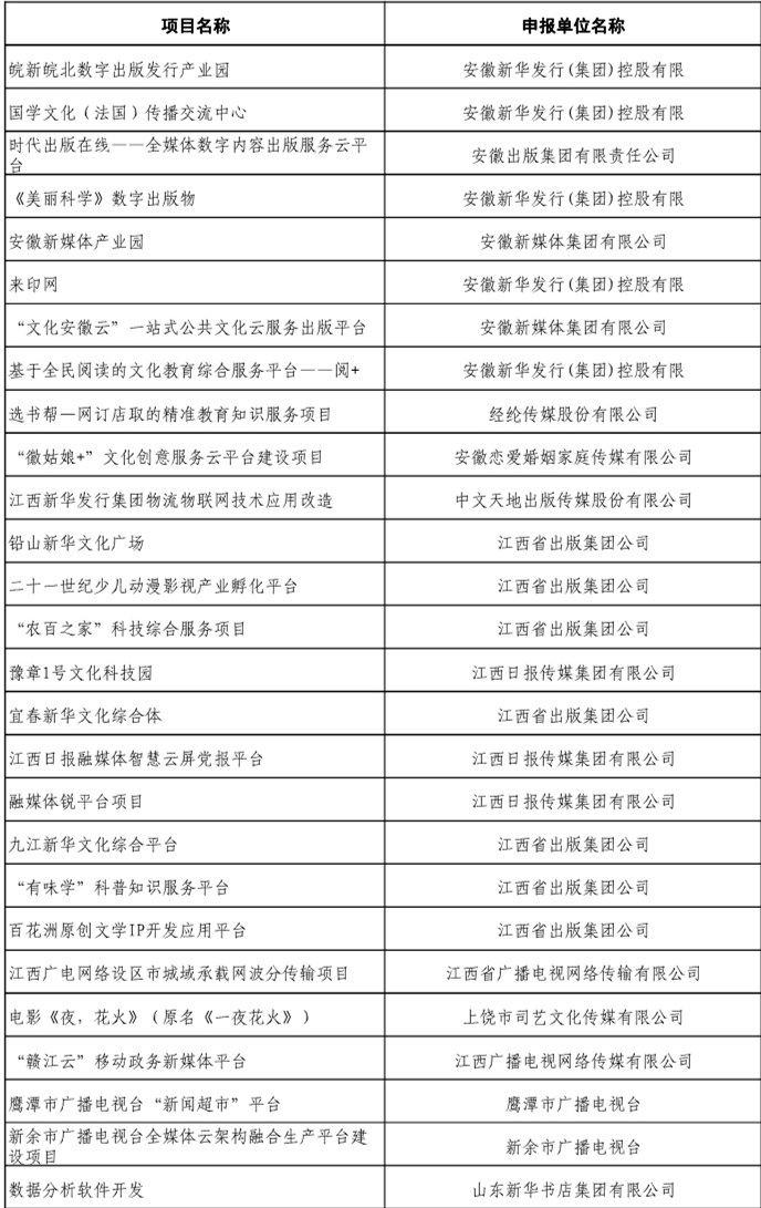
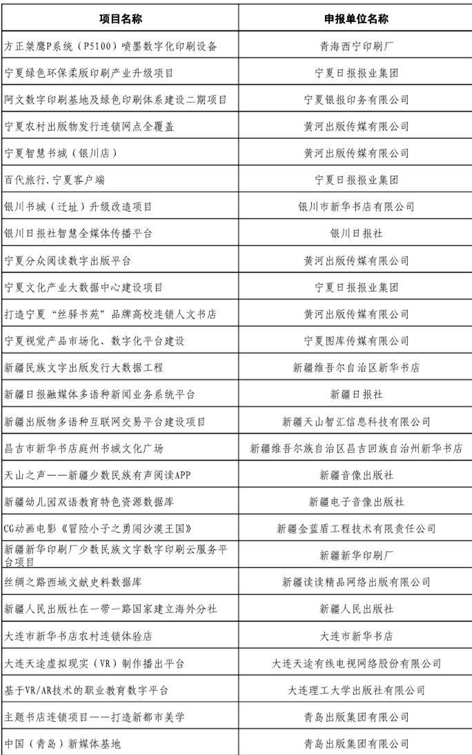
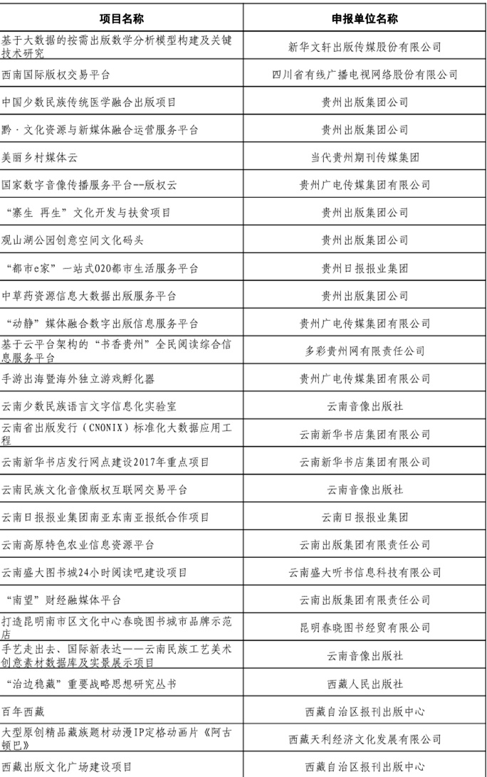
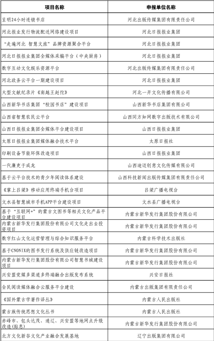
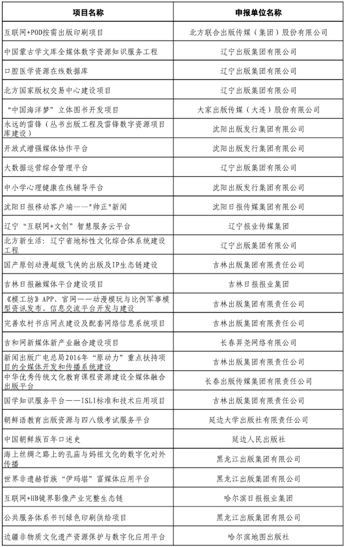
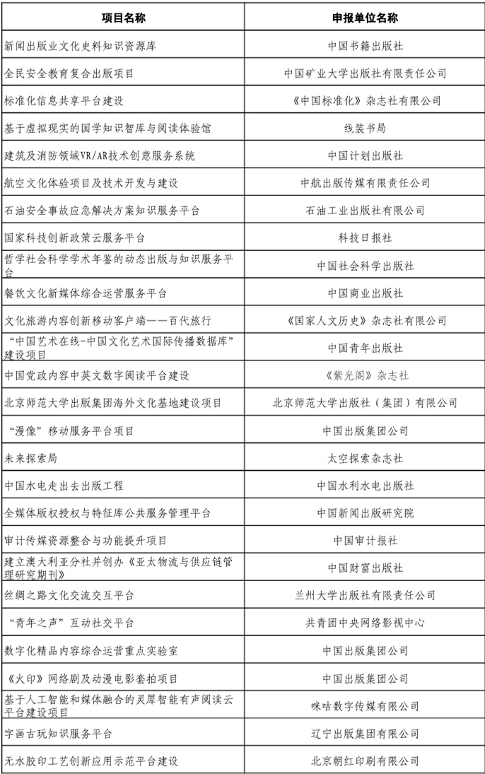
  具体名单如下:




















来源:《出版商务周报》2017年05月03日

本版责编:江蕾
 
 
相关评论 发表评论 发送新闻 打印新闻 上一条 下一条 关闭
| 我的帐户 | 我的订单 | 购书指南| 关于我们 | 联系我们 | 敬告 | 友情链接 | 广告服务 |

版权所有 © 2000-2002 中国高校教材图书网    京ICP备10054422号-7    京公网安备110108002480号    出版物经营许可证:新出发京批字第版0234号
经营许可证编号:京ICP证130369号    技术支持:云因信息