账号: 密码:
中国大学出版社协会 | 首页 | 宏观指导 | 出版社天地 | 图书代办站 | 教材图书信息 | 教材图书评论 | 在线订购 | 教材征订
搜索 新闻 图书 ISBN 作者 音像 出版社 代办站 教材征订
购书 请登录 免费注册 客服电话:010-62510665 62510769
2017上海书展活动安排一览表 - 出版新闻 - 中国高校教材图书网
主页 > 出版新闻
2017上海书展活动安排一览表
2017-08-04 15:46:37  来源:《出版商务周报》2017年08月04日 
 

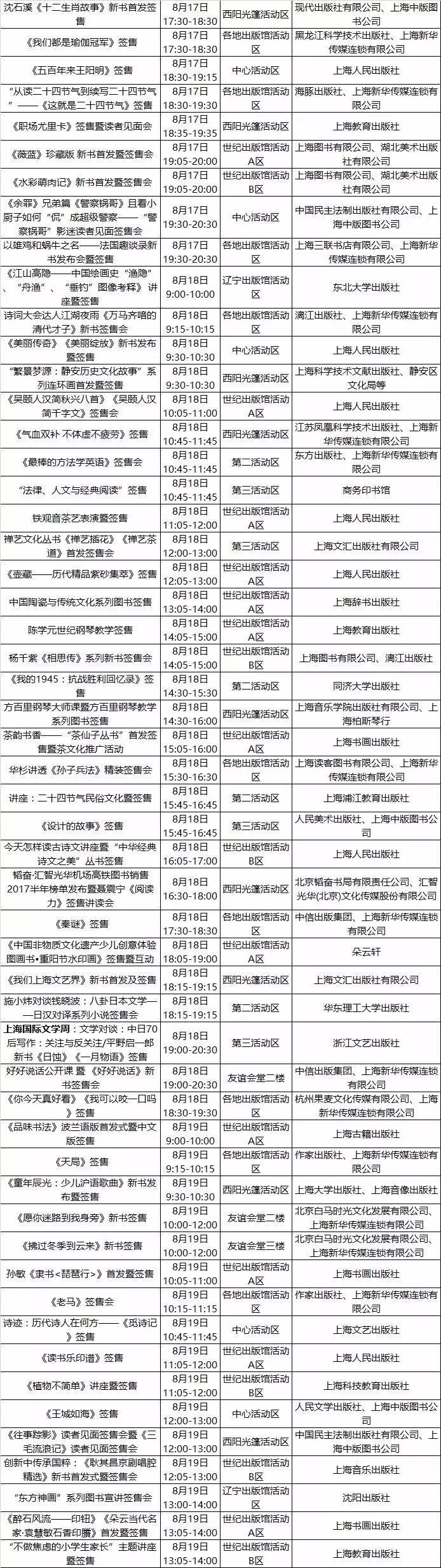
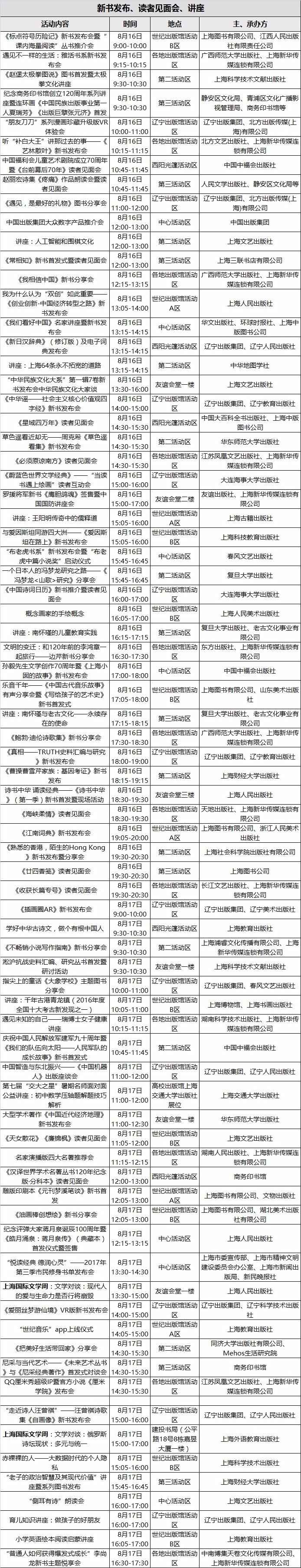
  2017上海书展暨“书香中国”上海周将于8月16日至22日举办。据悉,本届书展主场活动共701场,书香满城系列活动和静安读书系列活动226场,活动总量超过900场。商务君重点梳理了书展展馆内的700余场活动,按“主题活动”“少儿活动”“新书发布、读者见面会、讲座”“签售会”整理成四类。








  上述表格中的活动主要为主展馆内的活动,以现场情况为准。

来源:《出版商务周报》2017年08月04日

本版责编:江蕾
 
 
相关评论 发表评论 发送新闻 打印新闻 上一条 下一条 关闭
| 我的帐户 | 我的订单 | 购书指南| 关于我们 | 联系我们 | 敬告 | 友情链接 | 广告服务 |

版权所有 © 2000-2002 中国高校教材图书网    京ICP备10054422号-7    京公网安备110108002480号    出版物经营许可证:新出发京批字第版0234号
经营许可证编号:京ICP证130369号    技术支持:云因信息