账号: 密码:
中国大学出版社协会 | 首页 | 宏观指导 | 出版社天地 | 图书代办站 | 教材图书信息 | 教材图书评论 | 在线订购 | 教材征订
搜索 新闻 图书 ISBN 作者 音像 出版社 代办站 教材征订
购书 请登录 免费注册 客服电话:010-62510665 62510769
7天800余项活动,上海书展活动总表来啦 - 出版新闻 - 中国高校教材图书网
主页 > 出版新闻
7天800余项活动,上海书展活动总表来啦
2018-08-09 14:34:25  来源:新华一城书集 
 

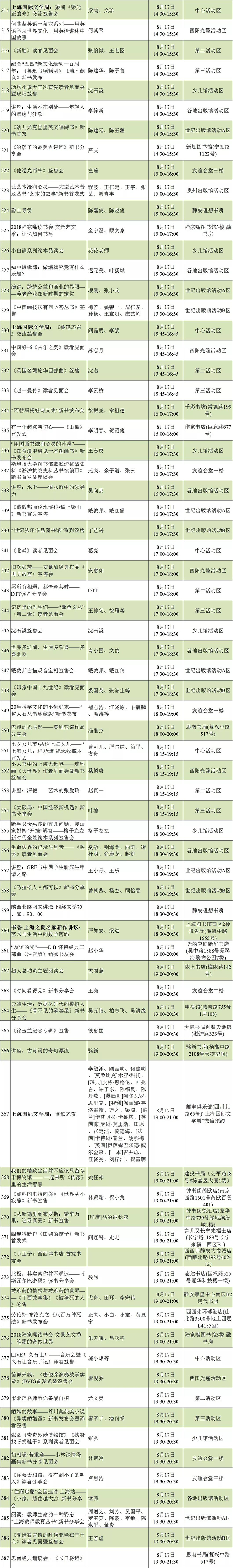
  盼望着,盼望着,2018上海书展即将如约而至!本届书展定于8月15日—8月21日在上海展览中心(上海市静安区延安中路1000号,近铜仁路)举办!

  约上三五好友挑选喜爱的图书,更不要忘记参加书展活动哦。还有各类精彩讲座、新书发布会、读者见面会、签售会等800余项活动等你来参加。

8月15日

 

8月16日


8月17日


8月18日



8月19日

 

8月20日


8月21日


来源:新华一城书集

本版责编:江蕾
 
 
相关评论 发表评论 发送新闻 打印新闻 上一条 下一条 关闭
| 我的帐户 | 我的订单 | 购书指南| 关于我们 | 联系我们 | 敬告 | 友情链接 | 广告服务 |

版权所有 © 2000-2002 中国高校教材图书网    京ICP备10054422号-7    京公网安备110108002480号    出版物经营许可证:新出发京批字第版0234号
经营许可证编号:京ICP证130369号    技术支持:云章科技