账号: 密码:
中国大学出版社协会 | 首页 | 宏观指导 | 出版社天地 | 图书代办站 | 教材图书信息 | 教材图书评论 | 在线订购 | 教材征订
搜索 新闻 图书 ISBN 作者 音像 出版社 代办站 教材征订
购书 请登录 免费注册 客服电话:010-62510665 62510769
教育部财政部公布“双高计划”第一轮建设单位名单 - 教育新闻 - 中国高校教材图书网
主页 > 教育新闻
教育部财政部公布“双高计划”第一轮建设单位名单
2019-12-18 15:41:55  来源:教育部网站2019-12-18 
 

教育部 财政部关于公布中国特色高水平高职学校和专业建设计划建设单位名单的通知

各省、自治区、直辖市教育厅(教委)、财政厅,各计划单列市教育局、财政局,新疆生产建设兵团教育局、财政局:

  根据《教育部 财政部关于实施中国特色高水平高职学校和专业建设计划的意见》(教职成〔2019〕5号)和《中国特色高水平高职学校和专业建设计划项目遴选管理办法(试行)》(教职成〔2019〕8号),经高职学校自愿申报,省级教育行政部门、财政部门审核推荐,中国特色高水平高职学校和专业建设计划(简称“双高计划”)项目建设咨询专家委员会评审,教育部、财政部审定并公示,现对“双高计划”第一轮建设单位名单予以公布。

  各地要将“双高计划”作为落实《国家职业教育改革实施方案》的“先手棋”,优化改革发展环境,加强政策支持和经费保障,动员各方力量支持项目建设。项目学校要按照备案的建设方案和任务书实施建设,教育部、财政部将适时开展项目绩效评价,评价结果作为下一周期遴选的重要依据。

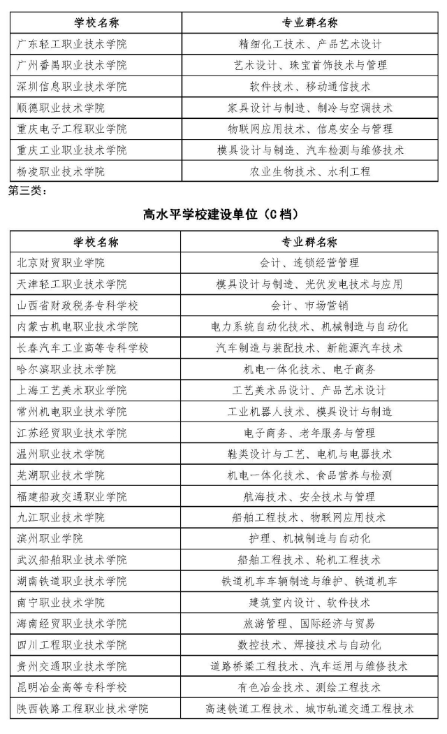
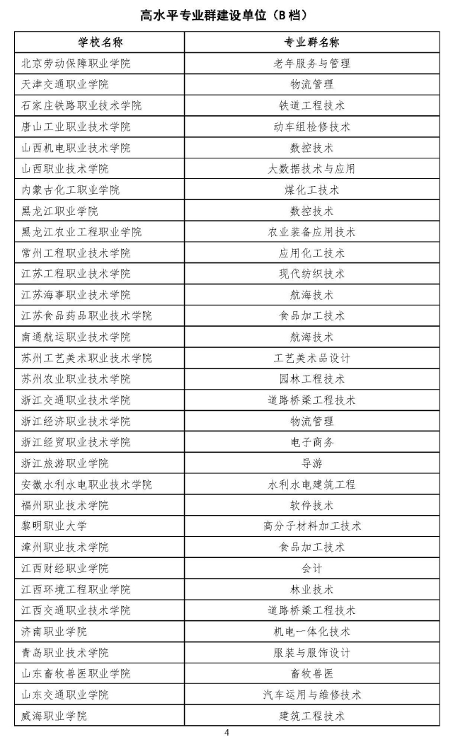
附件:中国特色高水平高职学校和专业建设计划建设单位名单

                             教育部 财政部
                             2019年12月10日

来源:教育部网站2019-12-18

本版责编:江蕾
 
 
相关评论 发表评论 发送新闻 打印新闻 上一条 下一条 关闭
| 我的帐户 | 我的订单 | 购书指南| 关于我们 | 联系我们 | 敬告 | 友情链接 | 广告服务 |

版权所有 © 2000-2002 中国高校教材图书网    京ICP备10054422号-7    京公网安备110108002480号    出版物经营许可证:新出发京批字第版0234号
经营许可证编号:京ICP证130369号    技术支持:云因信息