账号: 密码:
中国大学出版社协会 | 首页 | 宏观指导 | 出版社天地 | 图书代办站 | 教材图书信息 | 教材图书评论 | 在线订购 | 教材征订
搜索 新闻 图书 ISBN 作者 音像 出版社 代办站 教材征订
购书 请登录 免费注册 客服电话:010-62510665 62510769
外研社两项目入选总局2017年改革发展项目库 - 出版动态 - 中国高校教材图书网
主页 > 出版动态
外研社两项目入选总局2017年改革发展项目库
2017-05-04 16:49:50  来源:外语教学与研究出版社 
 

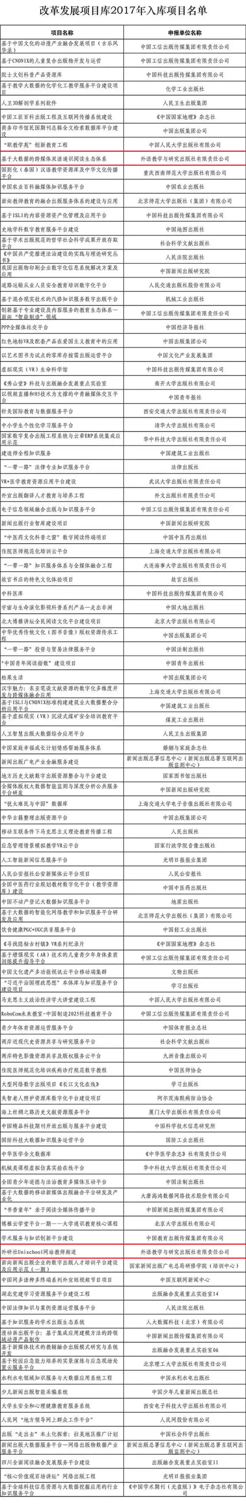
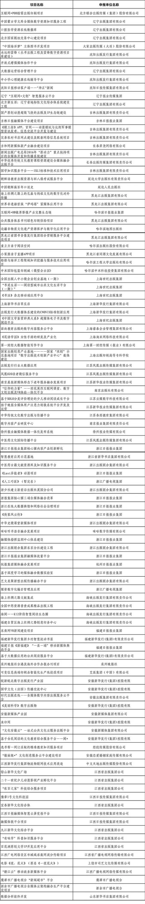
  外研社“基于大数据的跨媒体双语通识阅读生态体系”和“外研社Unischool网站教师频道”入选国家新闻出版广电总局2017年改革发展项目库。

  国家新闻出版广电总局关于发布总局改革发展项目库2017年入库项目名单的通知:

  根据《国家新闻出版广电总局办公厅关于新闻出版改革发展项目库2016年度项目申报工作的通知》(新广出办发[2015]90号)精神和相关规定,总局开展了改革发展项目库2017年度项目申报工作。经研究,现将入库项目名单予以发布。

来源:外语教学与研究出版社

本版责编:江蕾
 
 
相关评论 发表评论 发送新闻 打印新闻 上一条 下一条 关闭
| 我的帐户 | 我的订单 | 购书指南| 关于我们 | 联系我们 | 敬告 | 友情链接 | 广告服务 |

版权所有 © 2000-2002 中国高校教材图书网    京ICP备10054422号-7    京公网安备110108002480号    出版物经营许可证:新出发京批字第版0234号
经营许可证编号:京ICP证130369号    技术支持:云因信息